TI德州儀器生產的TLV365-Q1 和 TLV2365-Q1 器件 ( TLVx365-Q1) 是零交叉、軌到軌輸入和輸出 CMOS 運算放大器系列,針對低電壓和成本敏感型應用進行了優化。得益于低噪聲 (4.5nV/√Hz) 和高速運行(50MHz 增益帶寬)特性,此類器件成為在低側電流檢測、音頻、信號調節和傳感器放大等應用中驅動采樣模數轉換器 (ADC) 的理想之選。

特殊功能包括出色的共模抑制比 (CMRR)、無輸入級交叉失真、高輸入阻抗和軌到軌輸入和輸出擺幅。輸入共模范圍同時包括正負電源。輸出電壓擺幅在電源軌的 10mV 以內。
TLVx365-Q1 的額定工作溫度范圍為 ?40°C 至 +125°C。
特性
符合 AEC-Q100 標準
溫度等級 1:–40°C 至 +125°C
增益帶寬:50MHz
零交叉失真拓撲:
輸入超出電源軌 100mV
CMRR:115dB(典型值)
軌至軌輸入和輸出
噪聲:4.5nV/√Hz
壓擺率:27 V/μs
快速穩定:0.2μs 至 0.01%
精度:
溫漂2μV/°C(最大值)
輸入偏置電流:20pA(最大值)
工作電壓:2.2V 至 5.5V
應用
? HEV/EV 直流/直流轉換器
? 混合動力汽車/電動汽車逆變器和電機控制
? HEV/EV 車載充電器 (OBC) 和無線充電器
? 電動渦輪/增壓器
? 汽車 HVAC 壓縮機模塊
? 手勢識別
參數

快速趨穩峰值檢測器


TLVx365-Q1 用于電流檢測

封裝引腳

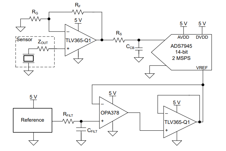
TLVx365-Q1ADC驅動器和參考緩沖器
詢價列表 ( 件產品)
哦! 它是空的。