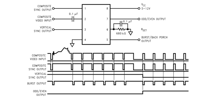
美國國半LM1881MX視頻同步分離器從幅度為0.5V至2V p-p的標準負向同步NTSC、PAL和SECAM視頻信號中提取定時信息,包括復合和垂直同步、突發/后沿定時以及奇數/偶數場信息。該集成電路還能夠為非標準的、更快的水平速率視頻信號提供同步分離。垂直輸出在垂直同步周期中的第一鋸齒的上升沿上產生。如果上述上升沿沒有出現在外部設置的延遲周期內,例如非標準視頻信號的情況,則在時間延遲之后產生默認垂直輸出。

特征
交流耦合復合輸入信號
>10kQ輸入電阻
<10 mA電源漏電流
復合同步和垂直輸出
奇數/偶數場輸出
突發門/后門輸出
水平掃描速率至150 kHz
邊緣觸發垂直輸出
非標準視頻信號的默認觸發垂直輸出(電子游戲家用電腦)
封裝:SOP8
應用
物聯網
智能家居
智能監控
智能電視
智能汽車
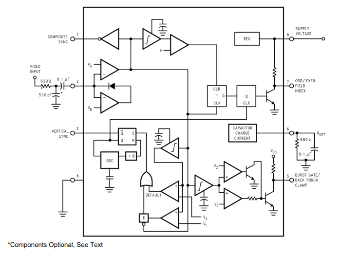
方框圖

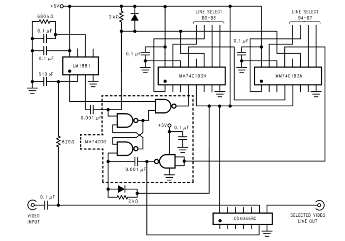
典型應用圖

引腳圖

連接圖

詢價列表 ( 件產品)
哦! 它是空的。