凌云CS5461A-ISZR是一種集成功率測量設備,它將兩個模數轉換器、功率計算引擎、能量-頻率轉換器和一個串行接口結合在一個芯片上。它的設計目的是精確測量瞬時電流和電壓,并計算單相、2線或3線電力計量應用的VRMS、IRMS、瞬時功率、視在功率和有功功率。

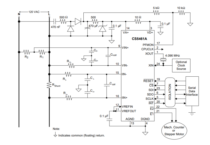
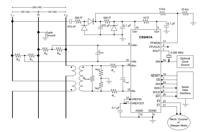
CS5461A-ISZR經過優化,可連接分流電阻器或電流互感器進行電流測量,并連接電阻分壓器或電勢用于電壓測量的變壓器。
CS5461A-ISZR具有用于與處理器通信的雙向串行接口,以及可編程的能量到脈沖輸出功能。附加特征包括片上功能以便于系統級校準,溫度傳感器、電壓暫降檢測和相位補償。
特征
?能量數據線性度:讀數的±0.1%
1000:1動態范圍
?片上功能:
-瞬時電壓、電流和功率
-IRMS和VRMS,實在功率和有功(實)功率
-機械能脈沖轉換
計數器/步進電機驅動
-系統校準和相位補償
-溫度傳感器
-電壓凹陷檢測
?符合IEC、ANSI和JIS的精度規范。
?低功耗
?針對感應電阻器優化的電流輸入。
?單電源GND參考信號
?片上2.5 V參考電壓(典型值為25 ppm/°C)
?電源監視器
?簡單的三線數字串行接口
?串行E2PROM的“自動引導”模式。
?電源配置:
VA+=+5v;AGND=0V;VD+=+3.3 V至+5 V
封裝:SSOP24
應用
儀表儀器
醫療設備
電焊機
方框圖

典型應用圖


引腳

詢價列表 ( 件產品)
哦! 它是空的。